It took me 6.8 years to think of two words.
I grown to hate the name “Life Tracker”. It’s an embarrassing entry in the nomenclature of “Aaron Projects”. It was the first, most obvious thing I could think to use. The name is what it attempted to do. It’s not that I’m not a creative person. It’s that I’m scared of committing to seemingly arbitrary labels for things. Remember when I was going to start calling the Column “WVZ7X7”? Yeah, I forgot too. It was only when I put The Life Tracker in the context of a greater System that I realized what role it was fulfilling, and subsequently what name it should be given:
Data Journal
That’s what it is - a structured journal with emphasis on data gathering & consolidation. When I read “The Bullet Journal Method” by Ryder Carrol I kept thinking, “man this guy’s system seems to fulfill the same basic goals I had with my whole Life Tracking thing”. To quote a professor I once had: “Things are only obvious when they’re obvious.” - Don’t remember which.
Now I have a new naming dilemma.
The Unnamed System for Doing What You Want and Getting What You Want Out of Life
As I hinted about in my previous post, about a month ago I had one of those awesome moments where you connect together multiple ideas from what used to be independent domains.

I connected the things I’ve been doing for forever with the things I’ve been doing for only a long time, with the books I’ve been reading recently, with the direction I want to shift my focus. They’ve all coalesced into one big thing.
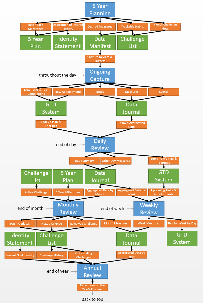
Here’s is a rough-cut process map of what I’m talking about:

There are a few main components (green blocks), and a few main processes (blue blocks) that connect them. The processes may change, as may the components, but I think what’s there represents most of what I’ve been thinking about over the past month.
The rest of this post is breaking down that diagram. Skip to the end if you’re uninterested.
Components
5 Year Plan
This is literally a plan for the next 5 years, by year. It’s a list of tangible, measurable, and time-based goals. The plan can be as specific or nonspecific as you like. I like to keep next year pretty well-defined (10 to 15 specific goals) and have future years be a little more vague (1 to 5 broad goals). As you accomplish goals, check them off. When putting together your plan, keep in mind your context will change over time. Ask yourself “how old will I be this year?” “How old will my loved ones be?” “are there any milestones anyone will be hitting?“. Keep it on a piece of paper, or in a notes application. It doesn’t matter. Choose to share it with someone, or keep it to yourself. Keep it handy, but there’s no need to look at it every day.
Identity Statement
This is a description of the person you want to be in 5 years. A LOT can change in 5 years, so keep it ambitious. There’s no reason you can’t wholly change your situation, so keep it optimistic. I prefer to keep mine in a list. In the year 20__, I will (be)/(have)/(live)/(do)…
Data Manifest
This is a big topic. I could write a ton about this and not be done yet. To keep this post manageable, I’ll just say the Data Manifest is where you intersect the things you want to do and be with the means by which you track them. It is a list of things to measure, what they are, why you’re measuring them, how/when/where they are measured. If you’re not the person doing the measuring, then you get “who”. A quick example:
Sleep Duration
- What: how long my main sleep was each night
- Why: I believe adequate and consistent sleep is vital to overall health and happiness
- When: after waking up
- Where: in my sleep app
- How: automatically captured by my sleep app
- (Who: me)
My Data Manifest is currently 60 items long. I suspect most people would want fewer tracking points, but I believe everybody could benefit from having at least a few entries.
Data Journal
If the Data Manifest is the recipe, the Data Journal is meal. It is the combined set of points tracked according to the Data Manifest. It is populated consistently and constantly, via manual and automated means. It tracks your habits and whatever measures you want it to. It acts as a journal, full of timestamped reflections about life. It can also be home to any other sort of event logging task you might find handy. Data Journaling is another big topic that I could write a ton about. Automation of said journal alone could be a whole book.
Habits List
This is a written list of the habits I am practicing in order to achieve my long-term goals and bring me closer to who I want to be. These will be housed in the Data Manifest, but are important enough to be called out here.
Challenge List
This is a written list of month-long challenges you have taken or plan to take as part of your system. Keeping them nearby your identity statement and your 5 year plan can be helpful in developing these goals. Keeping them in one place and writing down a review of them is helpful for keeping track of what has or has not worked for you.
Getting Things Done (GTD) System
There literally is a book written about this - “Getting Things Done” by David Allen. Suffice to say, a Getting Things Done System is comprised primarily of an inbox, a task manager and calendar, and weekly review (upon which I’m building later).
Processes
5 Year Planning Process
The process starts with a 5 Year Plan. This plan gets reviewed & renewed each December, and after any major life-changing events (or, you know, whenever you want). It is more than a 5 year plan, though. It’s a goal identity. It’s a forcing an answer to the question “why?” in the long, medium, and short-term.
- Who you want to be in 5 years?
- Why do you want to be that person? (identity statement)
- What has that person accomplished? By when? (5 Year Plan)
- Where do I need to be in one year to be where I want in 5 Years?
- What does that person do in order to be who they are, and accomplish those things? (Habits List and Monthly Challenge List).
- What can I start doing today to get me there? What habits should I adopt?
- Of the list of things I can start doing, how can I track them?
- Are there any metrics or measures I can use to track my progress toward my goal identity? (Data Manifest and Data Journal)
Ongoing Capture
Throughout the day you’ll encounter triggering events (as defined in your Data Manifest). These events will cause measures to be taken & either recorded in your Data Journal directly, or recorded elsewhere, to be moved to your Data Journal at a later date. A goal here is to automate as many of these inputs as possible. You’d be surprised what you can accomplish with a small amount of ingenuity. You’d be more surprised what’s already being done for you. Best practices for batch export of data from some alternate repositories could again be the subject of another, long discussion. Others have covered this topic well.
Daily Review
At the end of each day, record in your journal a couple of sentences about the day. What happened? How did you feel? What were you thinking about or working on? Then fill in any daily metrics/measures that weren’t already captured. Lastly, quickly look at tomorrow’s tasks & appointments, take those in concert with current realities and come up with a short list of 1 to 3 priorities for tomorrow.
Weekly Review
At the end of each week (I prefer Friday), do a comprehensive review of your Getting Things Done system. Clear your inboxes. Check in with every active Project you’ve got going. Check in with all upcoming tasks and appointments. Do this standard set of actions as instructed by David Allen. On top of that, check in with any weekly measures you’ve deemed necessary. Catch up any missing data points that you can. Look at your Monthly Challenge. How is it going? Are you on track? If not, can you get back on track?
Monthly Review
At the end of each month, check in with your habits list. Have you been keeping up with them? Do you need to continue tracking them? Reflect on the monthly challenge you’ve just finished. How did it work? What lessons have you taken away from it? What challenge do you want to do next month? Review your measures and metrics for the month. Record measures that have a monthly scope (e.g. budgets).
Annual Review
Basically just reflecting on what you’ve accomplished this year towards what you had planned. Thinking about the year overall. Looking at the measures and metrics in aggregate. Looking at previous years, if you have those data. The annual review is followed immediately by the next 5 Year Planning Process.
Closing thoughts
I want to write way more about all of the sections above. Then I want to write about how the systems could be reduced if you decide not to do the whole comprehensive list of processes and components. If this is the “high” level of keeping yourself accountable and on-track, there are natural “medium” and “low” level points that still offer a huge ROI that I think would be palatable to a larger audience.
Obviously I don’t have space to do that writing today. Honestly I’m on the fence about putting future writings about this specific topic on the Column at all. I doubt you readers, who come here looking for brief insights about Aaron and his musing aren’t interested in multiple longform pieces about this one specific thing. If you’re interested, let me know.
Top 5: Very Specific Subcomponents/Subprocesses about which I could write for days
- Goal mapping
- Options for GTD system components
- Data analysis & visualization
- Principles and selecting trackable habits for them
- A litany of options in the space of automated data capture
Quotes
That is extensive
- Josh, the first person I showed the process map
